在 EyouCMS 后臺清除緩存時出現報錯是一個常見但令人頭疼的問題。這通常與文件權限、磁盤空間或程序代碼有關。請不要慌張,我們可以按照從簡單到復雜的順序進行排查,一步步找到問題根源并解決它。

首先,觀察報錯信息的類型,這能給我們最重要的線索。
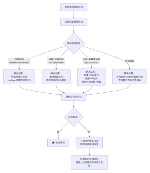
記錄完整的報錯信息
這是最關鍵的一步!請將頁面上顯示的完整錯誤提示(包括英文代碼、文件路徑、行號等)截圖或完整復制下來。
常見的報錯類型有:
文件/目錄權限錯誤: 提示 Permission denied、failed to open stream。
磁盤空間不足: 提示 No space left on device。
php語法錯誤或函數執行錯誤: 提示 syntax error、unexpected T_STRING、call to undefined function等。
進行基礎服務器環境檢查
檢查磁盤空間: 登錄你的服務器或虛擬主機管理面板,檢查網站所在磁盤的空間是否已滿。這是最常見的原因之一。
檢查內存限制: 在 php.ini配置文件中,檢查 memory_limit的值是否設置過小(例如低于128M),清除緩存可能需要較多內存。
以下是根據不同報錯信息的最常見解決方案。
報錯特征: 包含 Permission denied、failed to open stream、is not writable等字樣。
解決方案: 確保 EyouCMS 的緩存目錄和文件對 Web 服務器運行用戶(如 www、nginx、apache)是可寫的。
找到緩存目錄: EyouCMS 的緩存目錄通常位于 /runtime/(在網站根目錄下)。
通過FTP/SFTP或服務器面板修改權限:
推薦權限(Linux/Unix服務器):
將 /runtime/目錄及其下所有子目錄和文件的權限遞歸設置為 755(目錄)和 644(文件)。
如果 755 無效,可以臨時嘗試 777 以確認是否是權限問題。注意: 權限 777 是不安全的,在問題解決后應改回 755。
如何修改:使用 FTP 工具(如 FileZilla)右鍵點擊 runtime目錄,選擇“文件權限”或“CHMOD”。
使用 SSH 命令(需服務器權限):
<PRe class="ybc-pre-component ybc-pre-component_not-math"># 進入網站根目錄 cd /path/to/your/website # 遞歸更改 runtime 目錄及子目錄權限為 755 chmod -R 755 runtime/ # 遞歸更改 runtime 目錄下所有文件權限為 644 find runtime/ -type f -exec chmod 644 {} \;報錯特征: 提示具體的語法錯誤或未定義函數。
解決方案:
檢查代碼完整性:
近期是否修改過程序代碼或安裝/更新了插件/模板?一個錯誤的逗號、括號或函數調用都可能導致此問題。
恢復備份: 如果修改過代碼,請用備份文件覆蓋恢復。
檢查PHP版本兼容性:
確保你服務器上的 PHP 版本與當前使用的 EyouCMS 版本兼容。過舊或過新的 PHP 版本都可能引發問題。可以嘗試在后臺切換 PHP 版本(如果主機支持)。
檢查并重命名有問題的插件/模板:
這是導致清除緩存報錯的常見原因。通過 FTP 進入 /plugins/或 /template/目錄,臨時重命名你可能懷疑有問題的插件或模板的文件夾(例如在文件夾名后加 _backup)。
重命名后,刷新后臺再次嘗試清除緩存。如果成功,說明問題就出在你剛重命名的插件或模板上。你需要聯系插件/模板開發者尋求更新或支持。
如果以上方法都無法解決,請嘗試以下“組合拳”:
手動刪除緩存(最有效的方法):
通過 FTP/SFTP 工具或服務器文件管理器,直接刪除 runtime/目錄下的所有文件夾和文件。
注意: 是刪除 runtime/目錄下的內容,而不是 runtime目錄本身。保留 runtime這個空文件夾。
刪除后,刷新網站前臺和后臺,系統會自動重新生成所需的緩存文件。然后回后臺再次嘗試清除緩存,看是否正常。
修復或重置EyouCMS核心文件:
從 EyouCMS 官方渠道下載與你當前版本完全一致的完整安裝包。
除 runtime/目錄和 config/目錄(包含數據庫配置)外,用官方原版文件覆蓋所有程序文件。這可以修復因核心文件損壞或篡改導致的問題。
重要: 操作前務必備份整個網站和數據庫!
檢查并開啟PHP錯誤日志:
如果報錯信息不完整,可以嘗試開啟詳細錯誤日志來獲取更多信息。
在網站根目錄的 config/database.php文件末尾(return [ ... ];的括號后面),臨時添加以下代碼:
// 開啟所有錯誤報告
error_reporting(E_ALL);
ini_set('dISPlay_errors', 'On');再次執行清除緩存操作,頁面上可能會顯示更詳細的錯誤信息,便于精準定位問題。問題解決后,務必刪除或注釋掉這幾行代碼,以免泄露服務器信息。
遇到 EyouCMS 后臺清除緩存報錯,可遵循下圖所示的排查路徑,高效解決問題:

如果所有方法都嘗試后問題依舊,請帶著你記錄下的完整報錯信息、EyouCMS版本、PHP版本等信息,前往 EyouCMS 官方論壇或社區尋求幫助,官方技術人員能提供最專業的支持。
標簽:
本文鏈接:http://www.www9463.cn/xinwendongtai/2095.html
版權聲明:站內所有文章皆來自網絡轉載,只供模板演示使用,并無任何其它意義!
上一篇: eyoucms表單提交前怎么加驗證碼?